Home > Apps > Communication > The Family Tree of Family
The Family Tree of Family icon

The Family Tree of Family

Category: Communication Date:2025-12-15 15:30:01

Rating: 4 Tags: Events

Scan to Download

Introduction

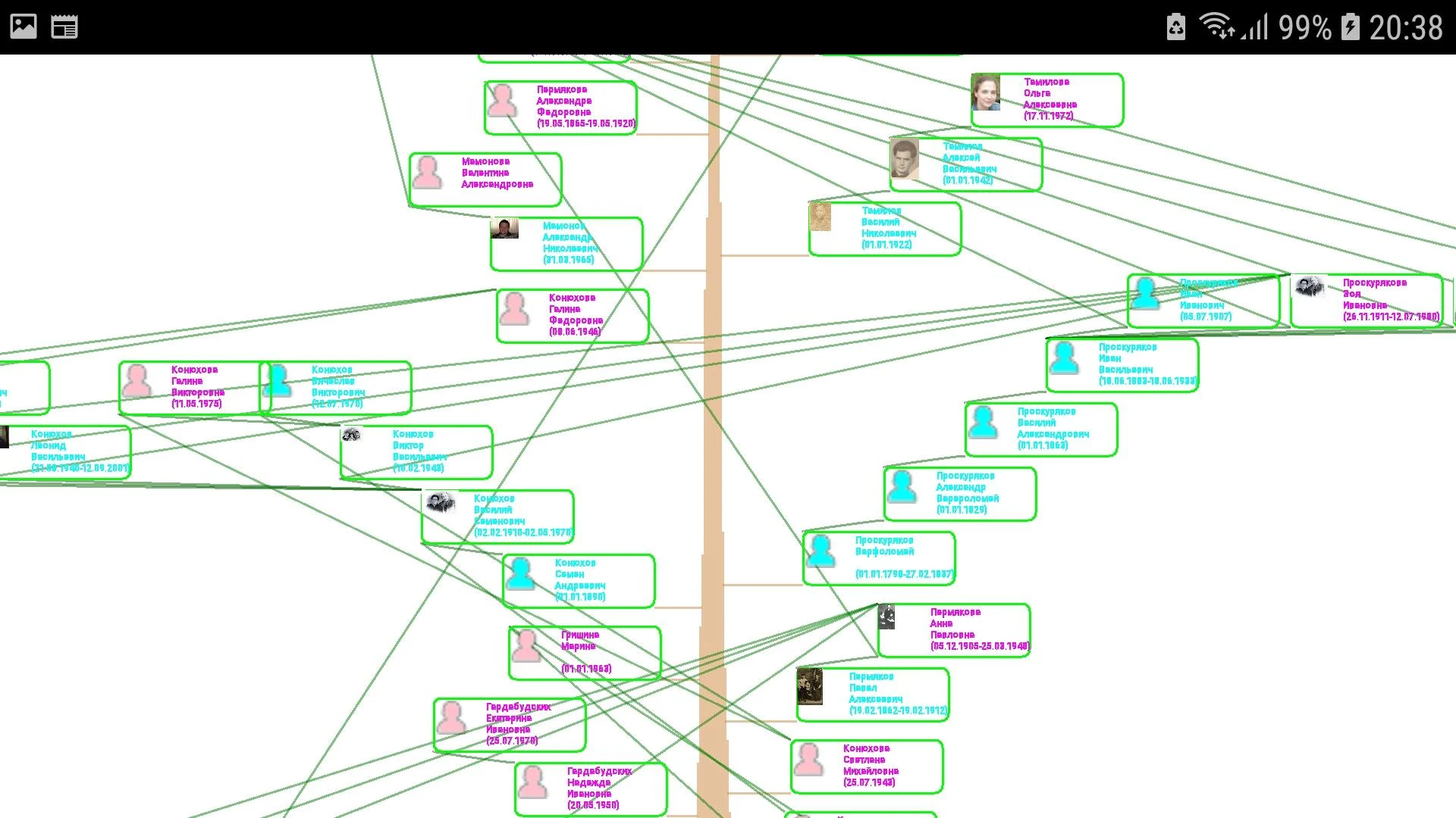
The Family Tree of Family is not just a tool for storing names and dates; it's a vibrant, interactive platform that brings my ancestors to life through photos, videos, and detailed family trees. The calendar feature keeps me organized and allows me to celebrate important family milestones. With the ability to easily back up and transfer data, I feel secure knowing that my family's legacy is preserved for future generations. This app is a true gem for anyone looking to explore and honor their roots in a modern and accessible way.

Features of The Family Tree of Family:

Preserve family heritage and historical legacy

Compile and organize family tree with photos, documents, and videos

Visualize genealogical data through tree structures and pie charts

TIPS The Family Tree of Family

Store and access photographs and videos related to family heritage

Calendar for tracking and organizing family events

Easily back up and transfer data using GEDCOM and ZIP files

CONCLUSION

In conclusion, this intuitive application provides a deeply personal experience for users to connect with their ancestral legacy by preserving, visualizing, and organizing family history. With features like storing and accessing visual records, tracking family events, and easy data backup and transfer options, this app is a valuable tool for commemorating and sharing important historical details with future generations. Download now to start your journey into your family's past.

Free Google Play
Show More
More Information

File size: 8.60 M Latest Version: 3.0.2

Requirements: Android Language: English

Votes: 349 Package ID: ru.org.familytree

Developer: Dmitriy Konyuhov

Explore More

  • Events
  • Art
Events topic

Top Events Free Apps for Android

Discover and share the hottest events around with our intuitive apps. Find local concerts, festivals, shows, and more based on your unique interests. Create customizable calendars of upcoming events to coordinate schedules with friends. Purchase tickets seamlessly from our integrated platforms. Check real-time transit schedules to plan your trip. Access maps, directions, and parking information for any venue.

Art topic

Best Free Art Apps for Your Android Phone

Unleash your inner artist with our immersive art apps. Learn techniques and mediums through step-by-step video lessons. Get inspired browsing galleries of classics and contemporary pieces. Experiment with brushes, filters, and effects using our digital studio. Capture reference photos to use within your work. Share creations and get feedback from a supportive community.

  • Top Downloads
  • Trending Apps